pc
企业邮箱

喜报!中林瑞昌华中公司获评国家5A级物流企业

发布时间:2023-02-27

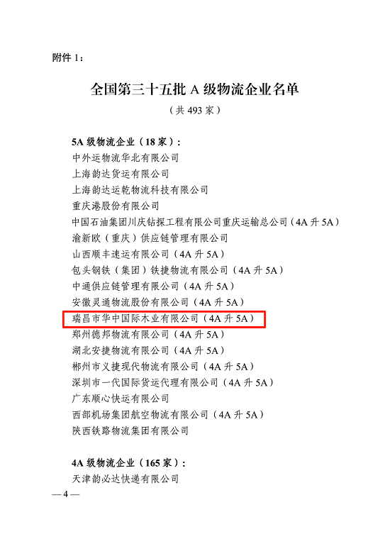
2月20日,从中国物流与采购联合会发布的全国第三十五批A级物流企业名单获悉,中林集团所属瑞昌市华中国际木业有限公司获评国家5A级物流企业。

瑞昌华中公司以木业家具产业推动物流产业做大做强,以现代化物流促进现代化林业产业高质量发展;目前,已基本完成“园区+港口+铁路”的总体布局,“水铁公”多式联运物流体系更加完善,物流基础设施快速推进,物流业务逐年增长,配送网点不断扩张,信息化水平有效提高,区域影响力进一步加强。该公司物流板块的提升也进一步助推了木业家具产业结构调整和产业转型升级。

下一步,瑞昌华中公司将以本次获评国家5A级物流企业为契机,紧紧围绕集团公司“引领生态产业发展、创建世界一流企业”的使命,深入贯彻落实集团公司“四个大规模”“四个抢占”战略部署,充分发挥资源优势,积极推进园区数字化物流智能建设,强化生产与物流高效配合,商贸与物流同步发展,为建设“中国一流、长江中游最大的木材木制品家具产业基地及物流中心”而努力奋斗。

5A级物流企业是我国物流企业A级综合评估的最高级别,代表的是在行业领先的企业实力和发展水平。通过围绕公司的经营状况和资产、设备设施、管理及服务、人员素质以及信息化水平等维度进行全面评估,具有极高的专业度与权威性。

友情链接:

中国林业集团有限公司 版权所有 © 1988-2022 京ICP备11016249号

微信公众号
移动端网站

中国林业集团有限公司 版权所有 © 1988-2022 京ICP备11016249号

Produced By CMS 网站群内容管理系统 publishdate:2026-03-30 18:24:21